玉昆外援暴力踢人染红!重罚:禁赛3场+罚款1.5万元
www.spbo.com 2025-08-23 10:39 来源: 国际体育
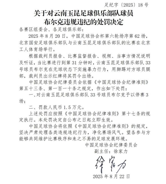
北京时间8月22日晚,中国足协官方开出最新罚单,32岁的云南玉昆外援布尔克因为足协杯半决赛实施暴力行为,对其停赛3场,罚款1.5万元。

在此前结束的足协杯半决赛北京国安主场对阵云南玉昆的比赛第31分钟,布尔克在无球状态下恶意踢倒了国安外援法比奥。当值主裁判刘威第一时间向布尔克出示红牌,在VAR介入后,刘威维持原判。
而大半场少打1人的玉昆俱乐部最终0-7溃败,赛后玉昆俱乐部也官方宣布,对布尔克处以罚款10万元人民币的处罚。

而经过3天的研究,中国足球协会纪律委员会依据《中国足球协会纪律准则》第五十三条、第一百一十条之规定,作出决定对其禁赛3场、罚款1.5万人民币的追加处罚。
由于玉昆已经从本赛季的足协杯赛场出局,他的禁赛3场处罚将被平移到中超联赛执行。今年7月,玉昆签下了自由球员布尔克。截止到目前,布尔克仅为玉昆俱乐部出场5次。
作为球队唯一的外援后卫,布尔克禁赛3场无疑对于玉昆的中超战绩,也将会有不小的影响。
【关闭此页】
- 中超新土豪大手笔不断 一口气敲定4大国脚+2名巴 (2025/12/11 15:46)
- 玉昆锁强援!邓涵文有望自由身加盟,三镇开顶 (2025/12/05 14:29)
- 继续托举还是拒绝背景板? 嘉定汇龙要捍卫主场 (2025/11/03 15:09)
- 苏亚雷斯:客战云南玉昆目标带分离开,关键球 (2025/08/30 10:02)
- 足协召开听证会评议布尔克红牌事件 将裁定是否 (2025/08/23 10:17)
- 无缘足协杯决赛,云南玉昆官方向支持球队的球 (2025/08/21 08:46)
- 中超-兰克尔泽2射1传奥斯卡直红 海牛5-1大胜10人 (2025/08/09 22:44)
- 中超联赛:上海申花阵容揭秘,吴曦领衔5外援出 (2025/07/30 10:23)
- 足协杯-奥斯卡两射一传 云南玉昆3-0广州豹进四强 (2025/07/23 11:52)
24小时热点排行
专题报道





