足彩伤停:利物浦前锋伊萨卡缺阵 热刺伤员多达7人
www.spbo.com 2025-11-03 17:18 来源: 国际体育

利物浦主力前锋伊萨卡受伤
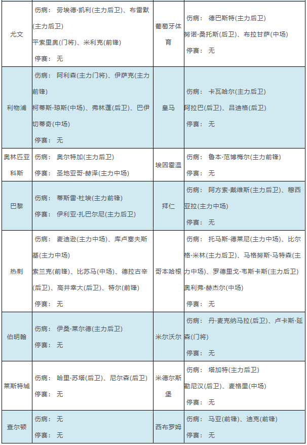
伤停点评:胜负彩第25160期由亚冠精英、欧冠和英冠赛事组成。亚冠精英赛场,吉达联合主力后卫佩雷拉停赛;欧冠赛场,那不勒斯两名主力伤缺,摩纳哥中后场4大主力受伤无法出场,利物浦主力前锋伊萨克因伤缺阵,热刺伤兵满营失去7人。


【关闭此页】
- 足彩伤停:美因茨2主力停赛 德甲德乙伤停严重 (2025/12/04 18:25)
- 任九:拜仁皇马做胆 利物浦切尔西防冷 (2025/12/03 17:36)
- 25176期足彩推荐:利物浦难被看好 枪手作客不惧 (2025/11/30 10:42)
- 25165期足彩推荐:英超蓝月亮大战利物浦最为吸引 (2025/11/09 11:14)
- 25147期足彩推荐:利物浦主胜 皇马客胜 (2025/10/19 10:58)
- 25131期足彩推荐:利物浦客胜 曼联作客不败 (2025/09/14 12:02)
- 25125期足彩推荐:利物浦大战阿森纳,巴萨战弱旅 (2025/08/31 10:03)
- 25125期足彩推荐:曼城客胜 利物浦主场不败 (2025/08/31 10:01)
- 25110期足彩推荐:利物浦剑指英社盾冠军 (2025/08/09 21:09)
- 足彩第25110期大势:利物浦需防平局 (2025/08/10 09:07)
24小时热点排行
专题报道





